Thiết Kế Mạch Theo Yêu Cầu

Giới thiệu dịch vụ
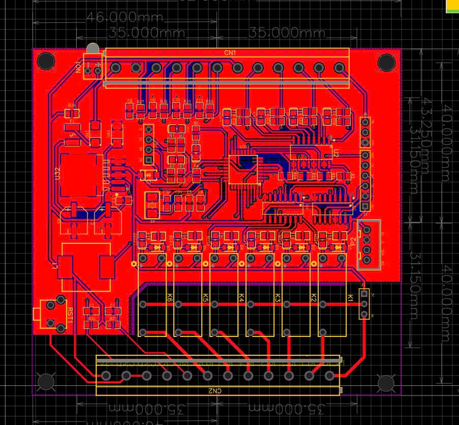
Dịch vụ Thiết Kế Mạch Theo Yêu Cầu chuyên nhận thiết kế mạch điện tử theo đúng nhu cầu và yêu cầu kỹ thuật của khách hàng. Chúng tôi hỗ trợ từ ý tưởng ban đầu đến sơ đồ nguyên lý, thiết kế PCB, mô phỏng, chọn linh kiện, đến xuất file Gerber sẵn sàng sản xuất. Phù hợp cho cá nhân, doanh nghiệp, startup đang phát triển sản phẩm phần cứng, IoT hoặc các thiết bị nhúng chuyên dụng. Cam kết thiết kế tối ưu, dễ sản xuất, dễ bảo trì, hỗ trợ kỹ thuật sau thiết kế
Tại Sao Chọn TioT LAB?
Chuyên môn sâu
Đội ngũ kỹ sư giàu kinh nghiệm trong lĩnh vực Thiết Kế Mạch Theo Yêu Cầu.
Công nghệ hiện đại
Sử dụng trang thiết bị và phần mềm tiên tiến nhất.
Hỗ trợ tận tâm
Đồng hành từ khâu ý tưởng đến khi ra sản phẩm thực tế.
Chi phí tối ưu
Giá cả cạnh tranh, minh bạch và đảm bảo tiến độ.
Hình ảnh thực tế








